CD4 Antibody (HAL36A)

Images

 
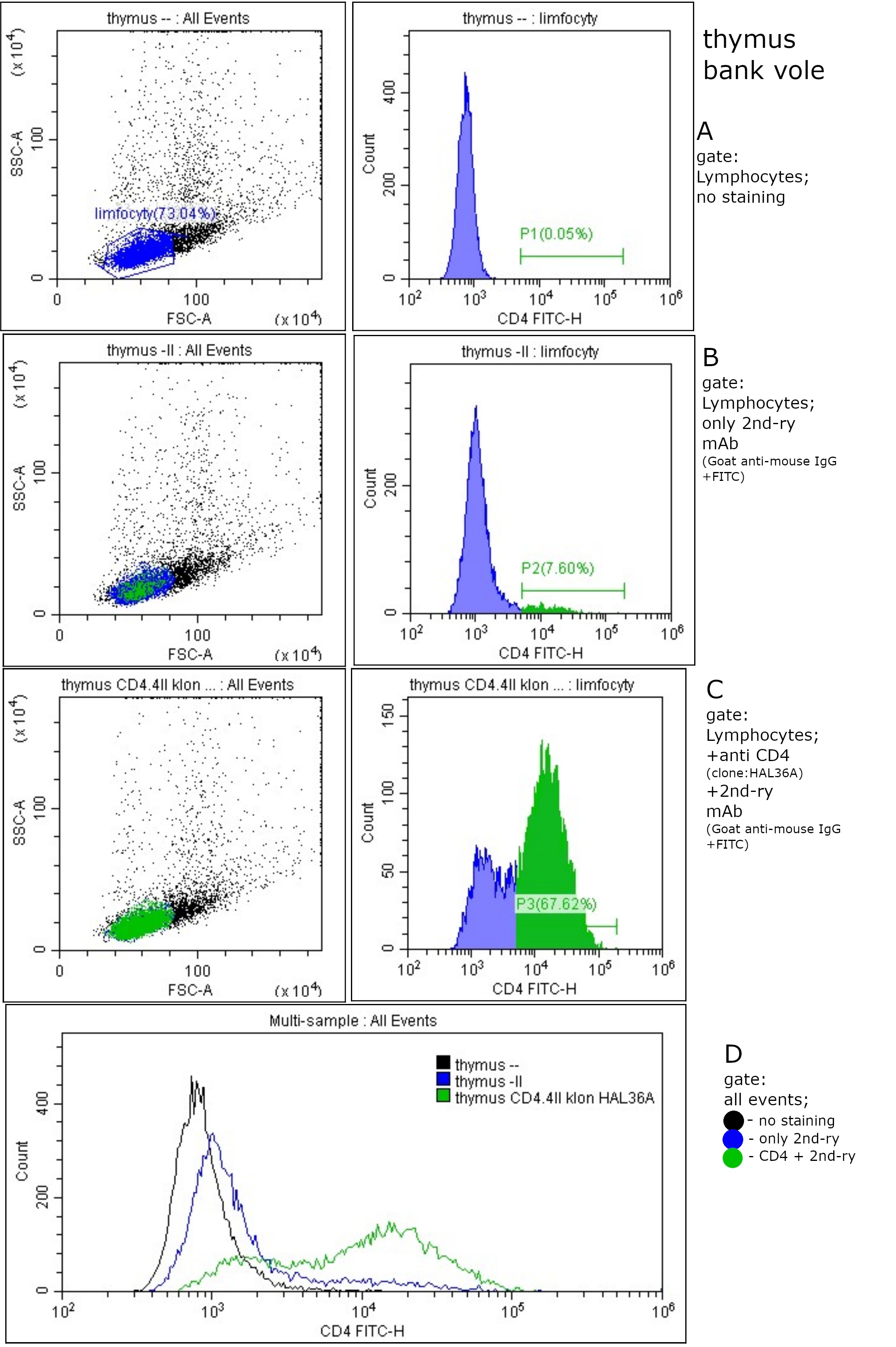
Flow Cytometry: CD4 Antibody (HAL36A) [NBP2-60895] - Test of cross-reactivity of antibodies between closely related species, the Syrian hamster and the bank vole. Family: Cricetidae. Bank vole thymocytes were stained ...read more
Flow Cytometry: CD4 Antibody (HAL36A) [NBP2-60895] - Flow cytometry analysis of hamster leukocytes.

Product Details

Summary
Reactivity SyHaSpecies Glossary
Applications Flow
Clone
HAL36A
Clonality
Monoclonal
Host
Mouse
Conjugate
Unconjugated
Concentration
This product is unpurified. The exact concentration of antibody is not quantifiable.

Order Details

CD4 Antibody (HAL36A) Summary

Description
This monoclonal antibody is made in ascites form using mice. The ascites is collected and centrifuged to remove cells and large particles. The ascitic fluid is purified further by filtration through sequential filters with the last filter at 2 um. The concentration of the monoclonal antibody present in the ascites is determined with commercial radial immunodiffusion kits (1mg/ml).
Immunogen
Hamster mononuclear leukocytes
Isotype
IgG2a
Clonality
Monoclonal
Host
Mouse
Gene
CD4
Purity
Unpurified
Innovator's Reward
Test in a species/application not listed above to receive a full credit towards a future purchase.

Applications/Dilutions

Dilutions
  • Flow Cytometry 1:10 - 1:1000
Reviewed Applications
Read 1 Review rated 4
using
NBP2-60895 in the following application:

Reactivity Notes

Vole reactivity reported from a verified customer review.

Packaging, Storage & Formulations

Storage
Store at 4C short term. Aliquot and store at -20C long term. Avoid freeze-thaw cycles.
Buffer
Ascites
Preservative
0.09% Sodium Azide
Concentration
This product is unpurified. The exact concentration of antibody is not quantifiable.
Purity
Unpurified

Notes

This monoclonal antibody is made in ascites form using mice. The ascites is collected and centrifuged to remove cells and large particles. The ascitic fluid is purified further by filtration through sequential filters with the last filter at 2 um. The concentration of the monoclonal antibody present in the ascites is determined with commercial radial immunodiffusion kits (1mg/ml).

Alternate Names for CD4 Antibody (HAL36A)

  • CD_antigen: CD4
  • CD4 antigen (p55)
  • CD4 antigen
  • CD4 molecule
  • CD4 receptor
  • CD4
  • CD4mut
  • T-cell surface antigen T4/Leu-3
  • T-cell surface glycoprotein CD4

Background

CD4 (cluster of differentiation 4), also known as L3T4 or T4, is a 55 kDa single chain type I transmembrane glycoprotein belonging to the immunoglobin (Ig) superfamily. CD4 is predominantly expressed on most thymocytes, a subset of mature T lymphocytes, and weakly on monocytes, tissue macrophages, dendritic cells, and granulocytes. It is also expressed on neurons and glial cells in the brain (1). CD4 is expressed along with CD8 on double positive T cells during their development in the thymus. Either CD4 or CD8 expression is then lost giving rise to single positive (SP) CD4+ or CD8+ mature T cells. CD4+ SP cells (T helper cells) further differentiate into multiple subsets of CD4+ cells including Th1, Th2, Th17, Tfh, and Treg cells which regulate humoral and cellular immunity (2). The extracellular region of CD4 consists of 372 amino acids (aa) with four immunoglobin-like domains (D1-D4). The structures of D1 and D3 resemble variable (IgV) domains while D2 and D4 resemble constant (IgC) domains (3).

Given its critical role in T cell development, CD4 also has diverse immunology-related functions. CD4 acts as a coreceptor with the T-cell receptor (TCR) during T cell activation and thymic differentiation by binding directly to major histocompatibility complex (MHC) class II antigens and associating with the protein tyrosine kinase, Lck (4). This interaction contributes to the formation of the immunological synapse (5). Defects in antigen presentation cause dysfunction of CD4+ T cells and the almost complete loss of MHC II expression on B cells in peripheral blood, as observed in severe combined immunodeficiency (SCID) (6). CD4 also functions as a receptor for the human immunodeficiency virus (HIV) by binding to gp120, the envelope glycoprotein of HIV-1. It has been shown that the V-like domains are critical for binding to gp120 (7). In immune mediated and infectious diseases of the central nervous system, CD4 functions as an indirect mediator of neuronal damage (8).

References

1. Omri, B., Crisanti, P., Alliot, F., Marty, M., Rutin, J., Levallois, C., . . . Pessac, B. (1994). CD4 expression in neurons of the central nervous system. International Immunology, 6(3), 377-385. doi:10.1093/intimm/6.3.377

2. Wan, Y. Y., & Flavell, R. A. (2009). How diverse-CD4 effector T cells and their functions. Journal of Molecular Cell Biology, 1(1), 20-36. doi:10.1093/jmcb/mjp001

3. Wu, H., Myszka, D. G., Tendian, S. W., Brouillette, C. G., Sweet, R. W., Chaiken, I. M., & Hendrickson, W. A. (1996). Kinetic and structural analysis of mutant CD4 receptors that are defective in HIV gp120 binding. Proceedings of the National Academy of Sciences, 93(26), 15030-15035. doi:10.1073/pnas.93.26.15030

4. Doyle, C., & Strominger, J. L. (1987). Interaction between CD4 and class II MHC molecules mediates cell adhesion. Nature, 330, 256-259. doi:10.1038/330256a0

5. Vignali, D. A. (2010). CD4 on the road to coreceptor status. The Journal of Immunology, 184(11), 5933-5934. doi:10.4049/jimmunol.1090037

6. Tasher, D., & Dalal, I. (2012). The genetic basis of severe combined immunodeficiency and its variants. The Application of Clinical Genetics, 5, 67-80. doi:10.2147/tacg.s18693

7. Arthos, J., Deen, K. C., Chaikin, M. A., Fornwald, J. A., Sathe, G., Sattentau, Q. J., . . . Sweet, R. W. (1989). Identification of the residues in human CD4 critical for the binding of HIV. Cell, 57(3), 469-481. doi:10.1016/0092-8674(89)90922-7

8. Buttini, M., Westland, C. E., Masliah, E., Yafeh, A. M., Wyss-Coray, T., Mucke, L. (1998). Novel role of human cd4 molecule identified in neurodegeneration. Nature Medicine, 4(4), 441-446. doi:10.1038/nm0498-441

Limitations

This product is for research use only and is not approved for use in humans or in clinical diagnosis. Primary Antibodies are guaranteed for 1 year from date of receipt.

Customers Who Viewed This Item Also Viewed...

NBP1-49045
Species: Mu, Rt
Applications: Cell Depl, CyTOF-ready, Flow, ICC/IF, IHC, IHC-Fr,  IHC-P, IP, InhibTFunc
202-IL
Species: Hu
Applications: BA
NB600-1441
Species: Ca, Hu, Mu, Po
Applications: Flow, ICC/IF, IHC, IHC-Fr,  IHC-P, KD
7268-CT
Species: Hu
Applications: BA
6507-IL/CF
Species: Hu
Applications: BA
485-MI
Species: Mu
Applications: BA
DR2A00
Species: Hu
Applications: ELISA
DY417
Species: Mu
Applications: ELISA
NBP2-79843
Species: Hu
Applications: CyTOF-ready, ELISA, Flow, ICC/IF, IHC,  IHC-P, PA, WB
NB100-524
Species: Hu, Mu
Applications: Flow-IC, Flow, ICC/IF, IHC, IHC-Fr,  IHC-P, IP, WB
H00003669-M01
Species: Hu
Applications: ELISA, ICC/IF, S-ELISA, WB
NB100-39002
Species: Bv, Hu, Mu, Rt
Applications: Dual ISH-IHC, Flow, IB, ICC/IF, IHC,  IHC-P, IP, Single-Cell Western, WB
AF114
Species: Mu
Applications: CyTOF-ready, Flow, ICC, IHC, WB
M6000B
Species: Mu
Applications: ELISA
MAB342
Species: Hu
Applications: AgAct, ICC, WB
MAB182
Species: Hu
Applications: CyTOF-ready, Flow, ICC, Neut
NB120-6405
Species: Rt
Applications: B/N, CyTOF-ready, EM, ELISA, Flow-IC, Flow, ICC/IF, IHC, IHC-Fr,  IHC-P, IP
NBP1-72042
Species: Hu, Mu, Rt
Applications: ICC/IF, IHC,  IHC-P, PEP-ELISA, WB
NBP2-60895
Species: SyHa
Applications: Flow

Publications for CD4 Antibody (NBP2-60895) (0)

There are no publications for CD4 Antibody (NBP2-60895).
By submitting your publication information earn gift cards and discounts for future purchases.

Review for CD4 Antibody (NBP2-60895) (1) 41

Average Rating: 4
(Based on 1 review)
We have 1 review tested in 1 species: Bank vole (Myodes glareolus).

Reviews using NBP2-60895:
Filter by Applications
Flow
(1)
All Applications
Filter by Species
Bank vole (Myodes glareolus)
(1)
All Species
Images Ratings Applications Species Date Details
Flow Cytometry CD4 NBP2-60895
Enlarge
4
reviewed by:
Magdalena Migalska
Flow Bank vole (Myodes glareolus) 06/30/2020
View

Summary

ApplicationFlow Cytometry
Sample TestedThymocytes
SpeciesBank vole (Myodes glareolus)
Lot39820

Comments

CommentsTest of cross-reactivity of antibodies between closely related species – the Syrian hamster and the bank vole; Family: Cricetidae. Bank vole thymocytes were stained with Mouse Anti-hamster CD4 Monoclonal Antibody 1:100 (Catalog #NBP2-60895), followed by FITC-conjugated Anti-Mouse IgG Secondary Antibody. Cell were analyzed with CytoFLEX (Beckman Coulter). The clone (HAL36A) does cross-react with bank vole CD4.

Product General Protocols

Find general support by application which include: protocols, troubleshooting, illustrated assays, videos and webinars.

FAQs for CD4 Antibody (NBP2-60895). (Showing 1 - 1 of 1 FAQ).

  1. I want to stain some T cell subsets (Th17 and Th1), do you have antibodies for that? I need for flow cytometer in sheep or goat.
    • Unfortunately, we have neither a CD4 antibody nor an IL-17 antibody that has been validated in sheep or goat, although if you would like to try one you would again be eligible for our Innovators Reward Program. Please contact us at innovators@novusbio.com with any questions regarding this program.

Secondary Antibodies

 

Isotype Controls

Additional CD4 Products

Research Areas for CD4 Antibody (NBP2-60895)

Find related products by research area.

Blogs on CD4. Showing 1-10 of 23 blog posts - Show all blog posts.

Is Monkeypox Still A Threat?
By Jamshed Arslan, Pharm D, PhD Monkeypox is not deadly like its cousin, smallpox, nor is it as contagious as COVID-19. Yet, it continues to scare the world. In May 2022, a multinational outbreak of a cont...  Read full blog post.

Synthetic Biotic Medicine as Immunotherapy Against Cancer: Evidence From Arginine-Producing Engineered Bacteria
By Jamshed Arslan, Pharm D, PhDWhat do nuts, dairy and red meat have in common? In addition to the fact that they are all edible, one of the answers is L-arginine. This amino acid improves T cell’s respons...  Read full blog post.

Immune Cell Metabolic Flux Influences Type I Diabetes
By Hunter MartinezWhat is Immunometabolism?It is well established that abnormal metabolic environments can be a risk factor for disease development. One characteristic example is the role of dyslipidemia (high lev...  Read full blog post.

Early T cell response is associated with mild COVID-19 and rapid SARS-CoV-2 clearance
Jamshed Arslan, Pharm D, PhD SARS-CoV-2 induces both humoral and cellular immunity. A vaccine or natural infection invokes SARS-CoV-2-specific humoral components (antibodies from activated B cells) and cellular resp...  Read full blog post.


  Read full blog post.


  Read full blog post.

Success of combined IL-10 and IL-12 therapy in colon cancer depends on IFN-gamma and gut barrier integrity
By Jamshed Arslan, Pharm. D., PhD. Colon cancer is responsible for over 600,000 deaths per year worldwide. Colon cancer can be classified into two categories: mismatch repair (MMR)-deficient and MMR-proficient cancers...  Read full blog post.

mTOR Signaling and the Tumor Microenvironment
By Yoskaly Lazo-Fernandez, PhD The mammalian target of rapamycin (mTOR) is a conserved serine/threonine kinase that, as a member of two distinct intracellular protein complexes, mTORC1 and mTORC2, regulates protein ...  Read full blog post.

Flow Cytometry Basics for the Non-Expert
By Jody Bonnevier, PhD.Flow cytometry: A Challenging Interdisciplinary ApplicationFlow cytometry has long been the cell analysis method of choice for immunologists, however more and more disciplines have recognize...  Read full blog post.

The role of MHC Class II RT1B and immune response post brain injury
The major histocompatibility complex (MHC) is responsible for binding peptide fragments arising from pathogens in order to display them on the cell surface for recognition from immune cells.  Once recognized, the foreign pathogen is typically evade...  Read full blog post.

Showing 1-10 of 23 blog posts - Show all blog posts.

Customers Who Bought This Also Bought

Contact Information

Product PDFs

Calculators

Concentration Calculator

The concentration calculator allows you to quickly calculate the volume, mass or concentration of your vial. Simply enter your mass, volume, or concentration values for your reagent and the calculator will determine the rest.

=
÷

Recent Reviews

4
5
0
4
1
3
0
2
0
1
0

Magdalena Migalska
06/30/2020
Application: Flow
Species: Bank vole (Myodes glareolus)

Bioinformatics

Gene Symbol CD4