Cytokeratin 7 Antibody (OV-TL12/30) - IHC-Prediluted

Images

 
Immunohistochemistry-Paraffin: Cytokeratin 7 Antibody (OV-TL12/30) - IHC-Prediluted [NBP2-48115] - Paraffin-embedded human salivary gland tissue. Image from verified customer review. Image using the Azide and BSA Free ...read more
Immunohistochemistry-Paraffin: Cytokeratin 7 Antibody (OV-TL12/30) - IHC-Prediluted [NBP2-48115] - Human Ovarian Carcinoma stained with Cytokeratin 7 Monoclonal Antibody (OV-TL12/30)
Immunohistochemistry-Paraffin: Cytokeratin 7 Antibody (OV-TL12/30) - IHC-Prediluted [NBP2-48115] - Human Lung SCC stained with Cytokeratin 7 Monoclonal Antibody (OV-TL12/30)
Western Blot Analysis of human HeLa cell lysate using Cytokeratin 7 Antibody (OV-TL12/30) - IHC-Prediluted.
Immunofluorescent staining of methanol-fixed HeLa cells. Cytokeratin 7 Antibody (OV-TL12/30) - IHC-Prediluted followed by goat anti-Mouse IgG-CF488 (Green). The nuclear counterstain is Redot.
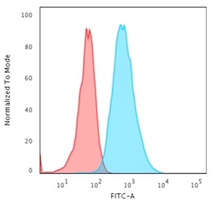
Flow Cytometric Analysis of HeLa cells using Cytokeratin 7 Antibody (OV-TL12/30) - IHC-Prediluted followed by Goat anti-Mouse IgG-CF488 (Blue); Isotype Control (Red).

Product Details

Summary
Reactivity HuSpecies Glossary
Applications IHC
Clone
OV-TL12/30
Clonality
Monoclonal
Host
Mouse
Conjugate
Unconjugated
Format
IHC-Prediluted

Order Details

Cytokeratin 7 Antibody (OV-TL12/30) - IHC-Prediluted Summary

Description
The prediluted antibody does not require any mixing, dilution, reconstitution, or titration; the antibody is ready-to-use and optimized for staining.
Immunogen
OTN 11, ovarian carcinoma cell line
Localization
Cytoplasmic
Marker
Glandular and Transitional Epithelial Marker
Specificity
It recognizes an intermediate filament protein (IFP) of 55kDa, which is identified as cytokeratin 7. This monoclonal antibody is highly specific to cytokeratin 7 and shows no cross-reaction with other IFPs. Cytokeratin 7 is a basic cytokeratin, which is found in most glandular and transitional epithelia but not in the stratified squamous epithelia. Keratin 7 is expressed in the epithelial cells of ovary, lung, and breast but not of colon, prostate, or gastrointestinal tract. This monoclonal antibody is highly useful in distinguishing ovarian carcinomas (keratin 7+) from colon carcinomas (keratin 7-).
Isotype
IgG1 Kappa
Clonality
Monoclonal
Host
Mouse
Gene
KRT7
Purity
Protein A or G purified
Innovator's Reward
Test in a species/application not listed above to receive a full credit towards a future purchase.

Applications/Dilutions

Dilutions
  • Immunohistochemistry
  • Immunohistochemistry-Paraffin
Application Notes
Immunohistochemistry (Formalin-fixed): 1-2ug/ml for 30 min at RT. Staining of formalin-fixed tissues requires heating tissue sections in 10mM Tris with 1mM EDTA, pH 9.0, for 45 min at 95C followed by cooling at RT for 20 minutes.
Optimal dilution for a specific application should be determined.
Theoretical MW
55 kDa.
Disclaimer note: The observed molecular weight of the protein may vary from the listed predicted molecular weight due to post translational modifications, post translation cleavages, relative charges, and other experimental factors.

Reactivity Notes

Mouse reactivity reported in scientific literature (PMID: 30522949).

Packaging, Storage & Formulations

Storage
Store at 4C.
Buffer
10 mM PBS with 0.05% BSA
Preservative
0.05% Sodium Azide
Purity
Protein A or G purified

Alternate Names for Cytokeratin 7 Antibody (OV-TL12/30) - IHC-Prediluted

  • CK7
  • CK-7
  • Cytokeratin 7
  • cytokeratin-7
  • K2C7
  • K7
  • K7keratin, 55K type II cytoskeletal
  • keratin 7
  • keratin, type II cytoskeletal 7
  • keratin-7
  • MGC129731
  • MGC3625
  • sarcolectin
  • SCLkeratin, simple epithelial type I, K7
  • type II mesothelial keratin K7
  • Type-II keratin Kb7

Limitations

This product is for research use only and is not approved for use in humans or in clinical diagnosis. Primary Antibodies are guaranteed for 1 year from date of receipt.

Customers Who Viewed This Item Also Viewed...

NBP2-67309
Species: Hu, Rt
Applications: Flow, ICC/IF, IHC,  IHC-P, IP, WB
NB100-687
Species: Hu, Mu, Rt
Applications: Flow, ICC/IF, IHC,  IHC-P, Simple Western, WB
NB300-223
Species: Bv, Ca, Ch, Eq, Hu, Mu, Po, Rt
Applications: ICC/IF, IHC, IHC-Fr,  IHC-P, WB
NB120-22711
Species: Hu, Mu
Applications: ELISA, Flow, ICC/IF, IHC, IHC-Fr,  IHC-P
NBP1-85630
Species: Hu
Applications: IHC,  IHC-P, WB
NBP1-85632
Species: Hu
Applications: ICC/IF, IHC,  IHC-P
NBP2-01488
Species: Hu, Mu, Rt
Applications: Flow, ICC/IF, IHC,  IHC-P, WB
NBP2-44501
Species: Hu, Mu, Rt
Applications: Flow, ICC/IF, IF, IHC,  IHC-P
NBP2-16094
Species: Hu, Mu, Ze
Applications: ICC/IF, IHC-WhMt, IHC,  IHC-P, KO, WB
AF1126
Species: Mu
Applications: ELISA(Cap), ELISA(Det), ELISA(Sta), IHC, IP, WB
NBP2-34594
Species: Hu, Pm
Applications: CyTOF-ready, Flow, ICC/IF, IHC,  IHC-P
AF4478
Species: Hu
Applications: IHC, WB
NBP3-41306
Species: Hu, Mu, Rt
Applications: WB
NBP2-34270
Species: Hu, Mu, Rt
Applications: Flow, ICC/IF, IHC, IHC-Fr,  IHC-P, Simple Western
NBP3-27122
Species: Hu
Applications: ELISA, Flow, ICC/IF, IHC,  IHC-P, WB
NBP1-47492
Species: Pm, Hu
Applications: ChIP, ELISA, ICC/IF, IHC,  IHC-P, WB
NB200-103
Species: Hu, Mu, Rt, Xp(-), Ye
Applications: CyTOF-ready, ELISA, Flow-IC, Flow, ICC/IF, IHC, IHC-Fr,  IHC-P, IP, WB
NBP1-84854
Species: Hu, Mu, Rt
Applications: ICC/IF, IHC,  IHC-P, KD, WB
NBP2-61931
Species: Hu, Rt
Applications: Flow, ICC/IF, IHC,  IHC-P, WB
NBP2-48115
Species: Hu
Applications: IHC

Publications for Cytokeratin 7 Antibody (NBP2-48115) (0)

There are no publications for Cytokeratin 7 Antibody (NBP2-48115).
By submitting your publication information earn gift cards and discounts for future purchases.

Reviews for Cytokeratin 7 Antibody (NBP2-48115) (0)

There are no reviews for Cytokeratin 7 Antibody (NBP2-48115). By submitting a review you will receive an Amazon e-Gift Card or Novus Product Discount.
  • Review with no image -- $10/€7/£6/$10 CAD/¥70 Yuan/¥1110 Yen
  • Review with an image -- $25/€18/£15/$25 CAD/¥150 Yuan/¥2500 Yen

Product General Protocols

Find general support by application which include: protocols, troubleshooting, illustrated assays, videos and webinars.

FAQs for Cytokeratin 7 Antibody (NBP2-48115) (0)

There are no specific FAQs related to this product. Read our general customer & technical service FAQs.

Secondary Antibodies

 

Isotype Controls

Additional Cytokeratin 7 Products

Research Areas for Cytokeratin 7 Antibody (NBP2-48115)

Find related products by research area.

Blogs on Cytokeratin 7

There are no specific blogs for Cytokeratin 7, but you can read our latest blog posts.

Customers Who Bought This Also Bought

Contact Information

Product PDFs

Calculators

Concentration Calculator

The concentration calculator allows you to quickly calculate the volume, mass or concentration of your vial. Simply enter your mass, volume, or concentration values for your reagent and the calculator will determine the rest.

=
÷

Review this Product

Be the first to review our Cytokeratin 7 Antibody (OV-TL12/30) - IHC-Prediluted and receive a gift card or discount.

Bioinformatics

Gene Symbol KRT7